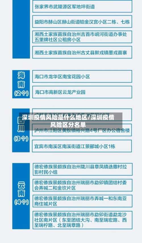
深圳疫情风险是什么地区/深圳疫情风险区分名单
深圳宝安机场属于什么风险地区?深圳机场防疫规定是怎样的
深圳宝安机场的风险等级:深圳宝安机场属于疫情低风险等级地区。深圳机场防疫规定:进站旅客要求:所有进站旅客需落实三个100%措施,即100%测温、100%健康码亮绿码通行 、100%佩戴口罩 。国内中高风险地区及本土阳性病例报告地区来深旅客:需持48小时内核酸检测阴性证明登机。接受落地核酸检测 ,采样完成即可离开。

机场风险等级:深圳宝安世界机场当前仍为低风险地区,低风险区域内的日常活动(包括乘机、中转等)不会触发健康码颜色变更 。健康码变色规则:健康码变色通常与个人是否处于中高风险地区、是否为密接人员 、是否完成核酸检测或隔离要求等因素相关。仅途经低风险机场不会直接导致健康码变色。

离深基本条件非中高风险地区:截至2022年1月11日24时,深圳市非中高风险地区人员可以离深 ,但需遵守防疫规定 。中高风险地区:若处于中高风险地区,离深可能受到限制,需以实时政策为准。离深具体要求核酸检测证明:自2022年1月7日24时起 ,确需离深的市民须持有48小时内核酸检测阴性证明。

深圳宝安机场是否中风险地区深圳宝安机场是疫情低风险等级。深圳宝安世界机场(ShenzhenBaoanInternationalAirport,位于中国深圳市宝安区,距离深圳市区32公里,为4F级民用运输机场 ,是世界百强机场之中国四大航空货运中心及快件集散中心之一 。
据深圳市新型冠状病毒肺炎疫情防控指挥部消息,自 2021 年 7 月 5 日起,宝安区福永街道下十围商住街 71 号新蓝天公寓由中风险地区调整为低风险地区。7 月 6 日起 ,宝安区有序恢复堂食;聚集性、密闭空间文体娱乐场所、学生儿童托管机构 、线下教育培训机构有序恢复营业。
抵达深圳市的防疫要求核酸检测城市范围:自1月8日起,深圳机场对全国多个高、中风险城市抵达的旅客统一进行核酸检测,包括北京、大连、沈阳 、石家庄等城市(名单持续更新) 。具体要求:起飞前:需核查“深圳 ”健康码。到达后:旅客须在机场指定区域完成核酸检测(包括已持有核酸证明的旅客) ,方可离开。
深圳来广州要被隔离吗(4月)
〖壹〗、月从深圳来广州一般不需要隔离,但需实施3天居家健康监测+11天自我健康监测 。具体说明如下:深圳疫情风险等级情况:自2022年3月31日24时起,深圳市最后一个疫情中风险地区沙头街道塘晏村7巷5号调整为低风险地区 ,近来深圳全市为疫情低风险地区。
〖贰〗、必须要做好48小时和三阴性证明。行程码绿码,外省人员进入广州 。需要11天的自我健康监测。
〖叁〗 、四月份从深圳回来不需要隔离。四月份深圳为低风险地区,只需提供48小时核酸 。深圳最早的前身为广州府宝安县 ,中国改革开放的窗口和新兴移民城市,创造了举世瞩目的“深圳速度”,被誉为“中国硅谷”。
〖肆〗、深圳去广州的最新规定如下:高风险地区旅居史:对有深圳市高风险地区旅居史的来穗人员,实施“集中隔离14天 ” ,并在第14天开展核酸检测。
〖伍〗、根据5月7日深圳更新的出行防疫政策,从广州不同地区来深规定也有不同措施:有进入广州白云机场的来(返)深人员需要实施7天居家隔离+7天居家健康监测。借鉴规定:有社区暴发疫情的地市来(返)深人员 。实施7天居家隔离+7天居家健康监测,第14天开展核酸检测。

2022年3月深圳封城了吗?哪些地方是封控区?附中高风险地区最新名单!
〖壹〗 、坪山区:马峦街道的几个社区 ,碧岭街道的汤坑社区。 龙岗区:沙龙路26号楼 。 南湾街道下李朗社区:联创科技园一期的2栋、5栋宿舍楼。 宝安区:沙井街道和一社区和一新村A区的几栋楼,福海街道塘尾社区的几栋楼,福海街道展城社区的几栋楼。
〖贰〗、022年深圳实施了封城措施 ,封城7天,预计3月20日解封(无新增病例区域优先),具体解封时间需根据疫情防控形势动态调整 。
〖叁〗 、解封时间与区域划分封控区:富达工业园5A栋自2022年3月27日0时起解除封控管理。管控区:富达工业园5A栋以外其他区域同步解除管控管理。防范区:惠宝大厦及富达工业园围合区域(除封控区和管控区外)解除防范管理 ,但需继续围合一周,设置卡口和“电子哨兵”,实施居民白名单管理 。
〖肆〗、022深圳解封最新消息2022年3月2日 ,深圳市罗湖区新型冠状病毒肺炎疫情防控指挥部办公室发布第22号通告,决定从3月2日0:00开始,解封罗湖区东门街道和罗湖区清水河街道,相关封控区、管控区 、防范区全部解除管控。
发表评论