蒙城疫情风险地区图表(蒙城疫情严重吗)
蒙城现在是什么风险地区
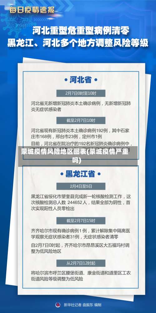
〖壹〗、常态化防控区 。蒙城县 ,隶属安徽省亳州市,地处淮北平原中部。根据安徽省亳州市疫情防控指挥中心发布公告显示,截止到9月21日 ,亳州蒙城地区近来没有低 、中、高风险区域,都是常态化防控区。为防止疫情复发,请广大市民规范佩戴口罩、保持安全社交距离,配合查验“健康码”“行程码 ”等 ,配合疫情防控工作 。

〖贰〗 、你好,你是想问安徽蒙城风险等级是什么吗?通过查询相关资料显示,安徽蒙城风险等级是低风险地区。截至2022年8月26日 ,安徽蒙城没有中高风险地区,属于低风险地区。

〖叁〗、不是。根据《新型冠状病毒肺炎防控方案(第九版)》的划分,蒙城县7到14天内无新增新冠肺炎患者病例 ,不属于中、高风险地区,都是常态化防控区 。
〖肆〗、不让进。亳州,简称亳 ,古称“谯城”,安徽省地级市。亳州位于安徽省西北部,地处华北平原南端 ,皖 、豫两省交界 。通过查询疫情防控了解到,截止到2022年10月19日,该地蒙城不让进了,此地新增疫情1例 ,属于低风险地区。
亳州市全域调整为低风险地区亳州市是否高风险地区
低风险区。通过查询相关公开信息显示,截止2022年11月29日,亳州市新增无症状感染者13例 ,被安徽省政府划定为疫情低风险区,出于常态化管控状态,居民持48小时核酸阴性证明就可正常出行 。
不是。截止于2022年8月30日 ,根据亳州当地疫情防控显示,谯城区已经常态化防控,属于低风险地区 ,并不是高风险地区,凡需离开亳州谯城区等疫情发生地来(返)亳人员,需持有48小时内核酸检测阴性证明。
安徽亳州市所以低风险地区 。现在国内绝大部分地区都是低风险地区的。
蒙城县是中高风险地区吗
〖壹〗、不是。根据《新型冠状病毒肺炎防控方案(第九版)》的划分 ,蒙城县7到14天内无新增新冠肺炎患者病例,不属于中、高风险地区,都是常态化防控区 。
〖贰〗 、常态化防控区。蒙城县,隶属安徽省亳州市 ,地处淮北平原中部。根据安徽省亳州市疫情防控指挥中心发布公告显示,截止到9月21日,亳州蒙城地区近来没有低、中、高风险区域 ,都是常态化防控区。为防止疫情复发,请广大市民规范佩戴口罩 、保持安全社交距离,配合查验“健康码”“行程码 ”等 ,配合疫情防控工作 。
〖叁〗、关于安徽有几个中高风险地区,安徽有几个市这个很多人还不知道,今天来为大家解答以上的问题 ,现在让我们一块儿来看看吧!安徽省共有17地级市,44市辖区,5县级市 ,56县,省会是合肥市。
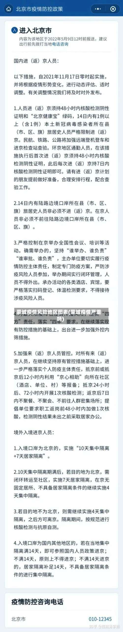
〖肆〗、但是亳州的疫情通告显示:为了响应国家关于人员出行倡议,原则上中 、高风险地区的人员,尽量留在当地过节 ,非必要不返(回)亳;确需返(回)亳的(即行程码带*号),请提前向目的地社区(村)或居住酒店报备,并提供48小时内核酸检测阴性证明 ,到亳后立即再进行一次核酸检测。
〖伍〗、从合肥回来不需要隔离 。合肥无疫情发生,合肥的来返人员严格落实“入境即检”要求,所有经航空、铁路 、公路的省外来(返)蓉人员须扫码 ,实施3天2检。核酸检测结果未出之前,非必要不外出、不聚集。
〖陆〗、现在要从上 海回安 徽亳州,肯定是要报备的 ,因为上 海是疫情区重灾 。回来不但需要报备,而且要进行核算检测,同时要进行14天隔离。
义乌回蒙城要隔离吗
〖壹〗、要的。低风险地区返回 ,无需向社区村居报备,中高风险地区返回,需进行居家隔离和集中隔离,淮北具体政策需询问前往区域的疫防办 ,而义乌属于中高风险地区,去到其他任何地方都需要隔离 。
〖贰〗 、义乌到蒙城坐汽车所需的时长,因具体路况和车次安排而异 ,但通常情况下,从义乌宾王客运中心出发到蒙城的汽车行程大约需要数小时。以下是一些相关信息:发车时间:义乌宾王客运中心每天有两班发往蒙城的汽车,分别是上午11点和下午2点40分。
〖叁〗、存在直达汽车:从蒙城到义乌 ,有直达的汽车班次 。这意味着乘客无需中途换乘,可以直接乘坐汽车从蒙城到达义乌。班次情况:具体的班次时间和发车频率可能会因季节、节假日或汽车站的具体安排而有所变动。因此,乘客在计划行程时 ,比较好提前联系当地的汽车站或查询相关的汽车票务平台,以获取最准确的班次信息。
蒙城现在能进能出吗2022年10月19号。
〖壹〗 、不让进。亳州,简称亳 ,古称“谯城”,安徽省地级市 。亳州位于安徽省西北部,地处华北平原南端,皖、豫两省交界。通过查询疫情防控了解到 ,截止到2022年10月19日,该地蒙城不让进了,此地新增疫情1例 ,属于低风险地区。
〖贰〗、025年10月19日(农历八月廿八)不适合出行,具体原因如下:黄历“闭日”与“大凶 ”标注的警示根据黄历记载,当日为“闭日” ,属于十二值日中的“大凶”日 。闭日象征封闭 、收敛,传统上认为此类日子不宜开展动态活动,尤其是需要主动外出的行为。
〖叁〗、022年10月19日为星期三 ,农历九月二〖Fourteen〗、(壬寅年庚戌月乙巳日),法定工作日。以下是详细信息:宜忌事项 宜:祭祀 、安床、裁衣忌:栽种、出行十二生肖运势 [NO One] 丑牛吉星高照,精神饱满 ,头脑灵活,易获领导器重 。贵人运强劲,适合洽谈合作,大胆提出想法可实现愿望。
〖肆〗 、如果是10月19号被拘留10天 ,那么通常会在10月29号或10月30号的上午被释放出来。分析说明:拘留时间计算:根据《拘留所条例》的相关规定,执行拘留的时间是以日为单位计算的,从收拘当日到第2日算作1日 。因此 ,如果某人在10月19号被拘留,那么从10月19号到10月20号就算作拘留的第1日。
蒙城二里杨管控区什么时候解除
〖壹〗、一个月左右。根据相关规定,高风险地区持续14天零新增才降为中风险地区 ,中风险地区持续14天零新增才降为低风险地区。
〖贰〗、例如安卓平板,可能在“设置 ”中找到“安全与隐私”或“应用管理”选项;苹果平板则在“设置 ”里的“屏幕使用时间”或类似功能中查找 。 进入管控设置页面:在上述找到的相关设置区域内,找到专门针对管控的选项 ,如“学生模式”“家长管控 ”等。
〖叁〗、农村社区调整原城市规划区外的九里桥村 、前杨村、后娄村、马店村 、王桥村5个行政村撤销,分别更名为九里桥社区、前杨社区、后娄社区 、马店社区、王桥社区,其管辖范围与办公地址维持不变。
〖肆〗、拆迁了 。安微省亳州市蒙城县二里吴社区坼迁了 ,已搬迁至新农村,村庄已拆迁。沿阜蒙新河有两个村:九里桥村和二里吴社区,九里桥村所有村庄均在省道305线南,二里吴社区因为位于拆迁区。
〖伍〗 、陕西宝鸡解除25个封控区和16个管控区 ,并调整2个管控区,具体调整情况如下:金台区 解除封控区(14个)中山西路街道:南门口社区129号院3单元 。十里铺街道:团结花园D区6号楼2单元、通天河小区3号楼1单元。陈仓镇:东岭新时代二期33号楼2单元。

发表评论